北京语言大学
课程与教学论专业在职研修班 招生简章
【北京语言大学简介】
北京语言大学是中华人民共和国教育部直属重点大学,是新中国创办的唯一以“语言”命名、以传播中国语言文化为主要使命的国际型大学,素有“小联合国”之称。建校至今,已经发展成为一所以国际中文教育为特色,以语言教育和研究为优势,多学科协调发展的世界知名大学。
【教师教育学院简介】
北京语言大学教师教育学院是国际中文教育领域国内首家教师教育学院,其前身可追溯到上世纪60年代的北京语言学院出国师资班。教师教育学院建设的汉语国际教育本科专业是全国高校中开设的第一个对外汉语(现汉语国际教育)专业,先后被确立为教育部和北京市特色专业,2019年获批首批国家级一流本科专业,并连续三年荣登“软科中国大学专业排名”榜首(2021、2022、2023年)。
学院以国际中文教育为核心,以中国语言文学一级学科为依托,以教育学一级学科为支撑,融通中外,本硕博一体化贯通,致力于培养精通中华语言文化、推动文明交流互鉴、助力构建人类命运共同体、适应新时代国际中文教育的卓越中文教师,中文教育管理者、教育资源开发者,中文教师教育专家、中文教育理论专家,以及中国语言文化传承或传播的卓越人才。
学院研究生培养覆盖中国语言文学和教育学2个一级学科,在语言学及应用语言学、汉语国际教育等专业招收中外博士研究生,在语言学及应用语言学、课程与教学论、教育学原理、汉语国际教育等专业招收中外硕士研究生。
【专业介绍】
北京语言大学课程与教学论(对外汉语教学,现国际中文教育)二级学科硕士点于1996年获批,是国内第一所设置该特色专业和学科的高校。2017年北语获批教育学一级学科硕士学位授权点。
本专业的优势主要表现在:
第一、成熟的学科基础。专业方向特色鲜明,有完整的教育学一级学科硕士点予以支撑,形成了多层次的国际中文教师教育人才培养体系。
第二、完备的课程体系。拥有完备的课程体系和特色课程群,课程体系在全国起到引领示范作用。
第三、雄厚的师资力量。研究生导师占91%(其中,博士生导师占41%),拥有国家级教学团队和国际中文教育领域唯一获评的全国高校黄大年式教师团队,已建立起服务于国家需求和建设国际中文教育学科所必需的专家和人才资源库。
第四、高端的培养平台。拥有国家基础学科拔尖学生培养计划2.0基地“中文国际传播”中国语言文学拔尖学生培养基地和教育部首批虚拟教研室汉语国际教育专业虚拟教研室2个国家级人才培养平台。
第五、丰厚的科研成果。产出一批在国际中文教育领域有重要影响的成果,研发的汉语教材影响深远。
本专业的特色主要表现在:
第一,特色鲜明的人才培养。培养国际中文教育和研究的应用型、复合型、国际型高层次人才,已成为全球国际中文教育的人才种子培养基地之一,毕业生遍布全球汉语教学机构,很多已成为学科专业负责人和教学科研骨干。
第二,独特的学术引领与国家智库作用。对接国家重大战略需求,培养特色型高层次教育学理论与实践人才,切实解决汉语走出去、语言铺路所需的教师、教材、教法等重要问题。北语丰富的多语多元文化研究和实践资源形成了国际化的研究视域和无可替代的学术特色。
【培养目标】
培养掌握现代教育理论(尤其是语言教育理论),具有高尚的道德情操、扎实的汉语和文化知识、良好的汉语教学实践和研究能力、跨文化交际能力和国际传播能力,能够适应并很快胜任海内外多种类型的中文教育教学、科学研究及教育管理任务的研究型、复合型、国际型高层次人才。
【研究方向】
国际汉语教学论、国际汉语课程论、国际汉语学习论、国际汉语教材与教学资源研究、国际汉语教师发展研究等。其中,尤其以国际汉语教师、教材、教法的“三教”研究为特色。
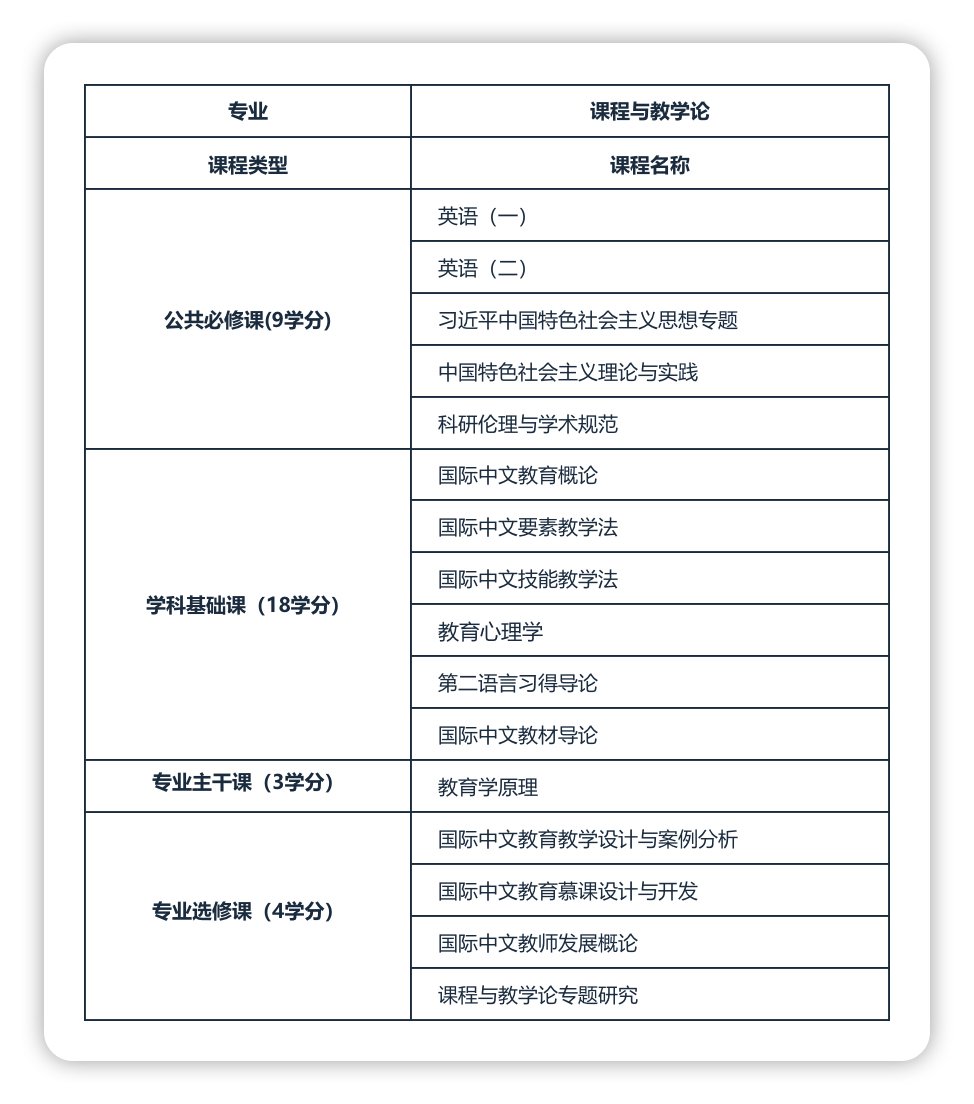
【课程设置】

备注:课程具体设置和授课师资以教师教育学院最新教学计划为准。
【教学方式】
1.开班情况:研修班每年两次招生,分别为春季班(3月入学)和秋季班(9月入学),学制两年。具体开班时间视情况可能会有调整。
2.教学方式:采用线上线下混合式教学与自学相结合的学习方式。 以线上教学为主,也可根据相关单位要求开展定制化课程。
【报名条件】
1.遵守国家法律、法规,品行端正,身体健康并能坚持学习的在职学习者。
2.大专学历及以上学历均可报名在职研修班进行学习。
【报名资料】
1.北京语言大学课程与教学论专业在职研修班报名登记表。
2. 身份证、最高学历证书和学位证书原件、学信网认证报告。
3.本人近期正面免冠一寸彩色证件照4张(蓝底)、两寸彩色证件照2张(蓝底)。
【收费标准】
费用:29800元/人。
【特别提醒】
课程与教学论专业在职研修班属于非学历继续教育的培训课程,全部课程考试考核合格后可以颁发结业证书,在职研修班的学生符合条件的,可以报名参加“同等学力人员申请硕士学位全国统一考试”。
学生若想以同等学力水平申请硕士学位需满足以下条件:
1.申请人需具有国家认可的学士学位满3年。
2.申请人须发表或出版与申请学位学科专业相关的学术论文、专著或者其他成果。
3.申请人自通过资格审查之日起,须在有效期限内通过学校组织的全部课程考试和国家组织的水平考试,未全部通过考试者,该次资格作废。
4.在满足以上条件的情况下,申请人须在通过全部考试后的一年内提出学位论文答辩书面申请,一年半内完成硕士学位论文答辩工作,否则该次学位申请无效。
5.申请人须另行缴纳课程水平认定费和学位论文指导费。
注:我校未与任何以北京语言大学名义进行非法招生宣传等活动的机构和个人进行合作,如有以“和学校有招生合作”、“保过包过”等进行单独招生和虚假宣传者,我校保留依法追究其责任的权利。
【报名方式】
010-82303745
18518707540 (同微信)

加老师微信 一对一咨询
电子邮箱:blcuts@blcu.edu.cn
地址:北京语言大学综合楼6层
【收费方式】
1. 线上缴费系统:

学校统一支付平台缴费二维码
2. 单位账户缴费:
通过单位银行账户办理银行汇款缴费。
户名:北京语言大学
开户行:中国工商银行北京东升路支行
账号:0200 0062 0908 9106391
特别说明: 汇款时“收款人(单位)”一栏均只填“北京语言大学”六字,在“用途/摘要”栏里填上“姓名+课程与教学论研修班培训费”,汇款后请将银行汇款凭单提交至招生老师处确认。
【报名咨询】
咨询电话:010-82303745 孙老师
办学管理与质量监控办公室:010-82303130
电子邮箱:blcuts@blcu.edu.cn
地址:北京语言大学综合楼6层
详情请登录此网站查看:https://class.eblcu.cn/jxl/jy.html