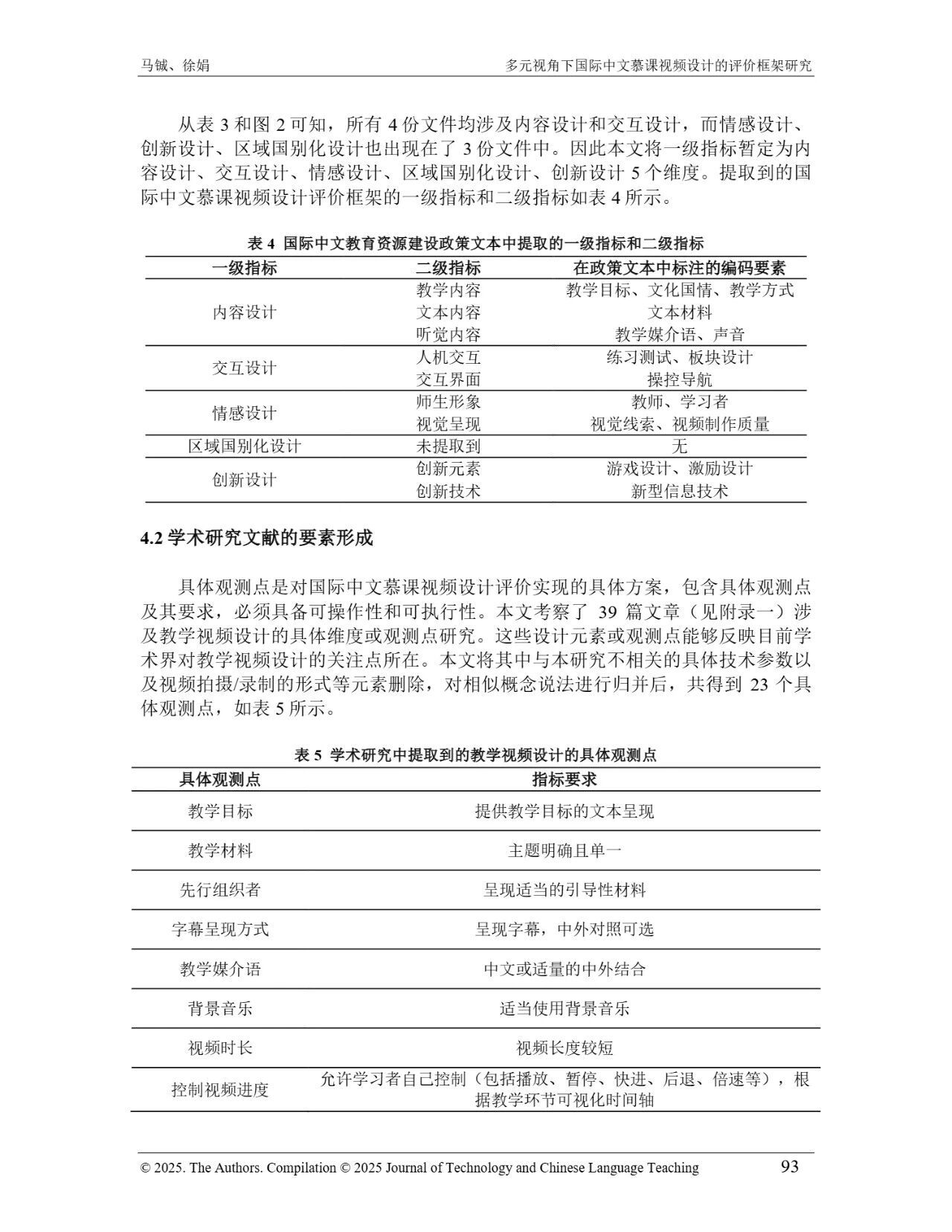
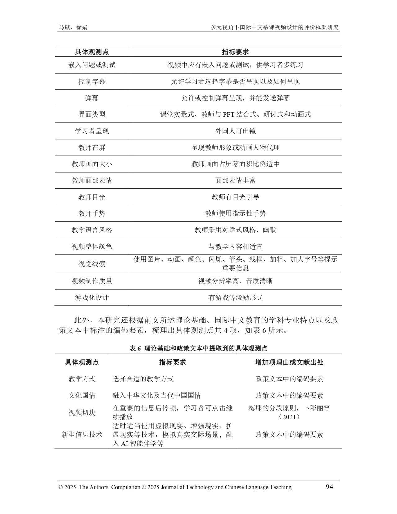
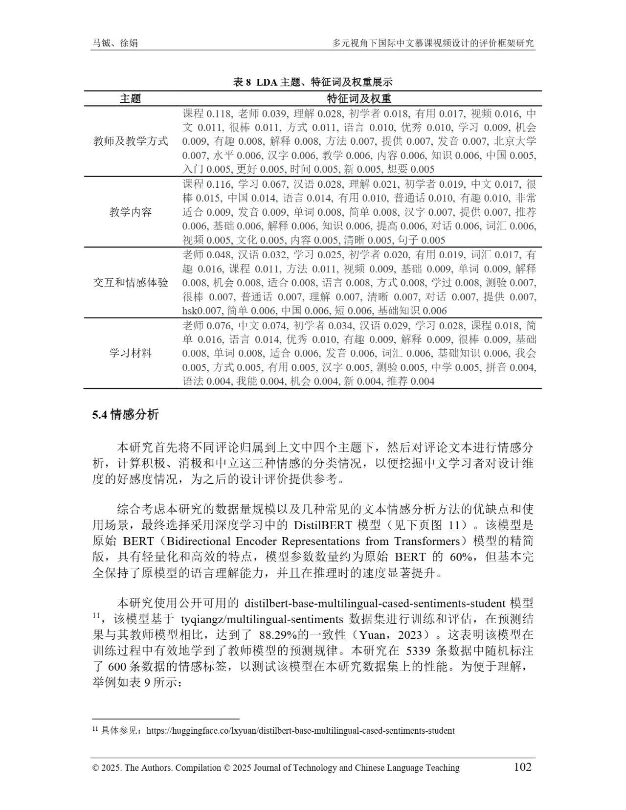
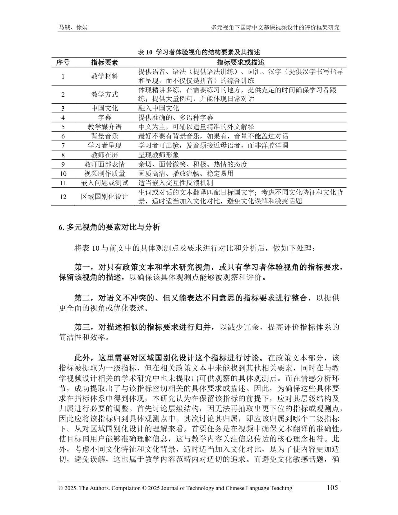
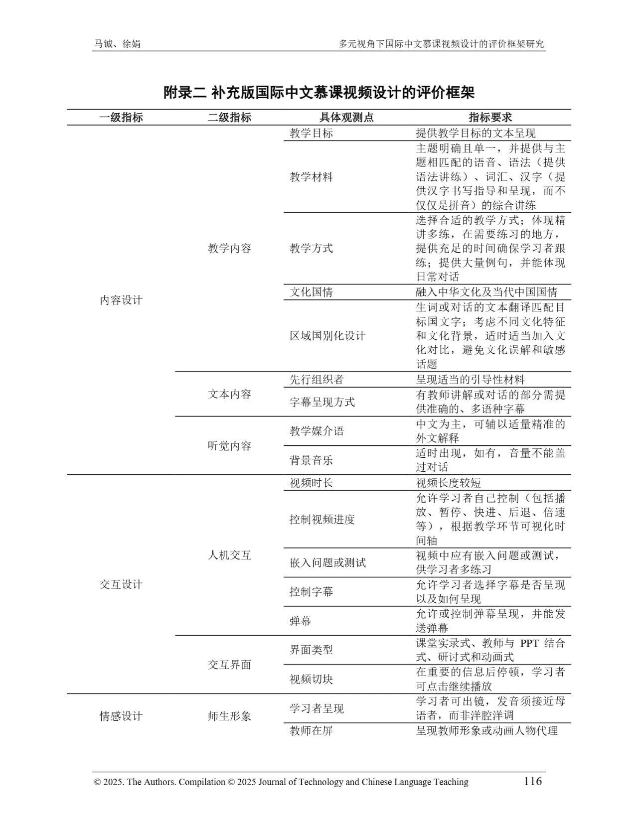
导语
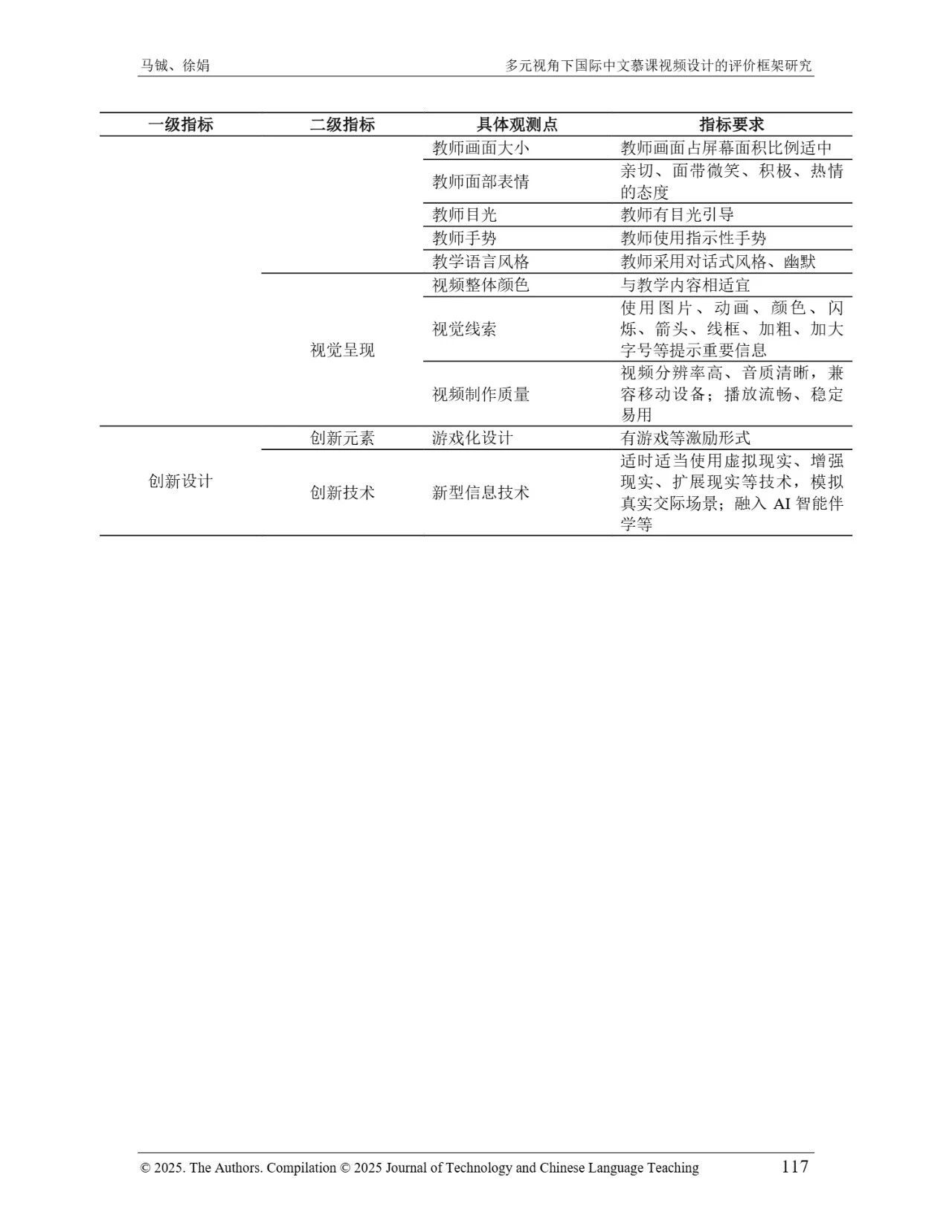
近日,我院教师马铖博士和信息科学学院徐娟研究员在Journal of Technology and Chinese Language Teaching 第16卷第1期中发表论文《多元视角下国际中文慕课视频设计的评价框架研究》。本研究聚焦国际中文慕课视频设计,构建兼政策参考、学术焦点与学习者需求的评价框架。基于政策文本和学术文献,自上而下提取核心要素;挖掘16门汉语慕课5339条学习者评论,自下而上提炼需求实践关切点。整合多重视角,形成含4项一级指标、9项二级指标、28个观测点的系统评价框架,为优化慕课视频设计、助力国际中文教育与中华文化传播提供学理依据 。
































